Kimio Kosaka
![]()

Arduino活用メモ書き集
Arduino IDEで作ったスケッチをブートローダを持たないATtinyやATmegaに書き込むことができる開発環境を作ります。
制御マイコンの「Hello world」 LEDピカピカ。 プログラムはExamples\Digital\Loopを使用。
秋月の安いラジコン・サーボを動かす。
MAX7221を利用して8X8 LED Matrixを簡単に点滅制御できた。
秋月の8X8 LED Matri(38x38mm)をArduinoで直接ドライブしてみた。
秋月の加速度センサを接続する。
秋月のLCDキャラクタディスプレイモジュールを接続する。
SSR(ソリッド・ステート・リレー)を使って,AC100V100Wの白熱電球を点滅させた。
秋月のリアルタイムクロックモジュールを制御する。
秋月のGPSモジュールGT-720Fを接続する。
SparkFunのデジタルコンパスモジュールを接続する。
Wiiリモコンに付加する3軸ジャイロ「Wiiモーションプラス」を接続する。
測距モジュール(SHARP GP2Y0A21YK)を接続する。
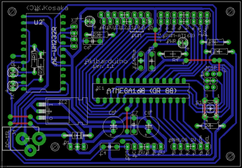
アキバで安価に入手できる部品でDiecimilaクローンを作った。
秋月のユニバーサル基板とブレッドボードを組み合わせてプロトシールドを作った。(ゆっくり更新中)
METALABのMetaboardを模倣してUSB直結Arduino互換ボードを作った。
Microchip Technology社のイーサネットコントローラENC28J60を利用したイーサネットシールドを作った。
物理化学実験では滴下する液滴の数を手動カウンタで計数する実験があるが,この滴数を自動計数する装置を作る。
使い勝手の良いプロトシールドを作って見ました。
小学3〜6年生対象の電子工作教室向けにArduino-Chipとブレッドボードを用いた教材を作った。
Diecimilaに少し細工を施せばDiecimila自身でBootloaderを書き込める。AVRライタが不要になるので便利だ。
FONネットワーク用のWifiルータ「La Fonera」を踏み台にしてDiecimilaとProcessingを通信させて見た。
「bird.dip.jpさんのArduino with ATmega88」 の方法を模倣しArduino-0015付属のソースコードを改編してDiecimilaにAtmega88,88Pを積んで見た。
Main Site: http://www.geocities.co.jp/arduino_diecimila/
Mirror Site: http://arduino.web.fc2.com/
open 2008.06.19
last update 2011.01.30
