製作動機
Arduino IDEを色々なAVRに対応させて便利に使ってます。IDEの配下で動かすAVRライタは,Arduino UNOにArduinoISPスケッチを入れて使っていますが,ATtiny10には対応しておらず不満がありました。…と,言うことでATtiny10にも対応した手軽なAVRライタを作ろうと考えた次第です。
秋月電子でAT90USB162の扱いがはじまり価格もそこそこ安いので,これを使ったAVRISP mkII cloneを作ることにしました。
AT90USB162とピンコンパチブルなATmega32U2でも以下の方法でAVRISP mkII cloneを製作できます。(2013.11.30追記)
参考
Arduino IDEでATtiny他の開発(Arduino-ISP編,AVRISP mkII編)
米粒AVR(ATtiny10)をArduino IDEで使う
先行事例
Webを検索すると@ytsuboiさんが,すでにAVRISP mkII cloneを試されているので解説記事(FRISK USBTiny MkII)をトレースして製作します。
(過日,@ytsuboiさんからはFRISK USBTiny MkIIの基板をいただきました。多謝)
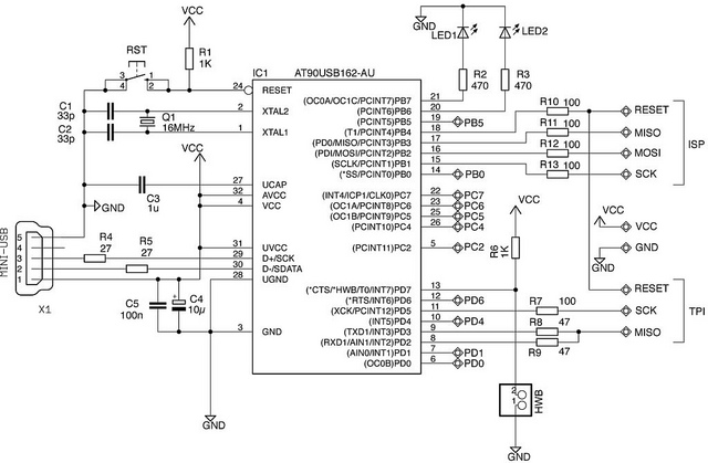
回路図
USBTiny MkIIから最低限の機能を抽出した回路としました。
回路図中 ISP,TPIのラインに入っている抵抗は短絡保護用でテキトーな値です。うまく書込めないときは抵抗値を減らします。
回路図ではISP,TPIしか記載していませんがPDIにも対応しています。
※TPIの信号線名について※
RESET = RESET,SCK = TPICLK,MISO = TPIDATA です。
ファームウエアの準備
USBTiny-MkII SLIMのページの下の方にある、1.1version: compiled HEX files in two versions – 111009 version(mkii_slim_1.1.rar)をダウンロードします。
(最新版は1.1 version; compiled HEX file with toggle function and full C source code –130303 versionですが,うまく動かなかったので一つ前の版を使います)
mkii_slim_1.1.rarを展開するとcompiled-111009フォルダ配下にコンパイル済みファームのHEXファイルが2つあります。Arduino IDE用には「AVRISP-MKII-avrdude.hex」が適合しますのでこちらを書込みます。
ファームウェアの書込み
Windowsマシンを用意します。
Atmel社のFlipツールのページを開いて,最新版のFlipツールをダウンロードしてインストールします。
AT90USB162のHWBピンをLowにして(グランドに落として)windowsマシンのUSBポートに接続します。AT90USB162DFU用ドライバが自動的にインストールされます。
Flipツールを起動します。

メニュー[Device]→[Select]と進み AT90USB162(ATmega32U2) を選択します。
メニュー[Settings]→[Communication]→[USB]と進みUSBポートをOpenします。
メニュー[File]→[Load HEX File]と進み「AVRISP-MKII-avrdude.hex」を開きます。
ウインドウ左下方の[Run]ボタンをクリックするとファームウェアが書込まれます。
ウインドウ右下方の[Start Application]ボタンをクリックするとファームウェアに実行が移り,AT90USB162はAVRISPmkIIと認識されます。
以後,HWBピンをHighにしてUSBポートに接続するとAVRISPmkIIと認識されます。
HWBピンをLowにしてUSBポートに接続するとAT90USB162DFUと認識されます。
このcloneライタは,Arduino IDE からAVRISPmkIIとして不具合無く稼働しています。
また,このライタはファームウェアを書込むのに他のAVRライタなどを必要しませんので,初めて作るAVRライタに最適です。
Arduino UNO Rev.3 の USB-serial を AVRISPmkII clone にする方法 「今,Arduino UNO Rev.3が面白い」
